Decision Making In Banks. Netflix disrupting Blockbuster Amazon replacing more than 50 of independent bookstores in the world Airbnb. Accurate timely decisions are increasingly the difference between success and failure and it is critical banks. Decision-making delegation in banks Jennifer Dlugosz YongKyu Gam Radhakrishnan Gopalan Janis Skrastins May 2017 Abstract We introduce a novel measure of decision-making delegation within banks based on whether individual branches have their deposit rates set locally. To establish a robust AI-powered decision layer banks will need to shift from attempting to develop specific use cases and point solutions to an enterprise-wide road map for deploying advanced-analytics AAmachine-learning ML models across entire business domains.
The journey to improved decision-making often begins with an immersive simulation to help executives pinpoint challenges and identify improvements. Decisions can be categorized according to the degree of structure involved in the decision-making activity. Decision-makers all closely involved with the decisions from three commercial banks. Accurate timely decisions are increasingly the difference between success and failure and it is critical banks. The first of them is the transitioning of the economies into the intermediate phase. Especially when the customers are changing their desires and looking for high quality products that suit their income.
A decision-making position will be considered as a position from where it is possible to take or influence a decision.
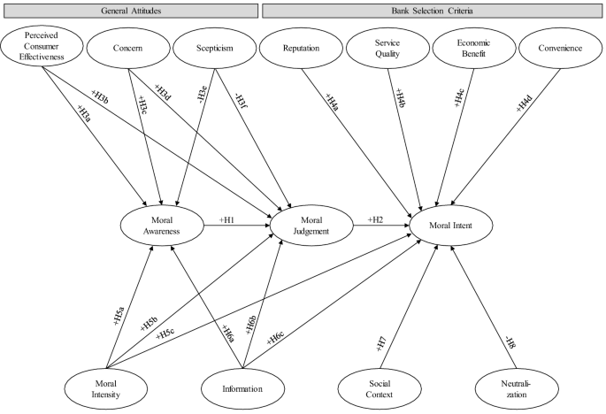
CRediT authorship contribution statement Tanya Nagpal. The questionnaire consisted of eight vignettes describing practical ethical dilemmas which banking and. A decision-making position will be considered as a position from where it is possible to take or influence a decision. The Governing Council which is responsible for making each interest rate decision consists of the Governor the Senior Deputy Governor and four Deputy Governors. The vast majority of banks are far from achieving the individualistic recommendation approach. In the model the board contemplates a decision whose value is uncertainfor example an acquisition.